7класс

Страница 202 Вопросы после §7.4, ГДЗ по алгебре за 7 класс к учебнику Дорофеева 2024 года

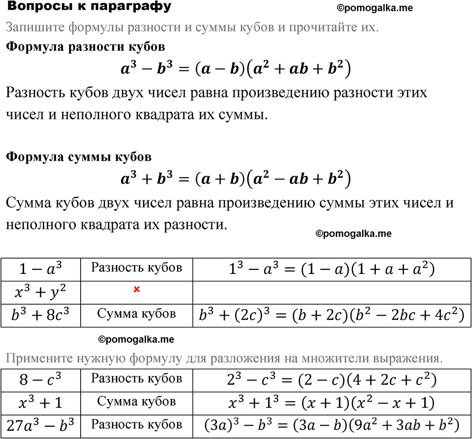
Номер 7.60. Вопросы после §7.4

Краткое условие: Запишите формулы разности кубов и суммы кубов; затем выберите из выражений те, к которым эти формулы применимы. Далее разложите на множители по соответствующей формуле: \(8-c^{3}\), \(x^{3}+1\), \(27a^{3}-b^{3}\).
страница 202 Вопросы после §7.4 ГДЗ алгебра 7 класс Дорофеева 2024 год
Сообщить об ошибке
Закрыть