ГДЗ
7 класс
Алгебра
Дорофеев, Суворова, Бунимович
7
класс
Страница 161 номер 6.88, ГДЗ по алгебре за 7 класс к учебнику Дорофеева 2024 года
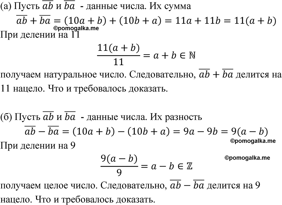
Номер 6.88
Краткое условие:
а) Докажите, что сумма двузначных чисел с теми же цифрами в обратном порядке делится на 11. б) Докажите, что их разность делится на 9.
Номер 6.87
Номер 6.89
смотреть все номера
7
класс
Spotlight Student's book
Английский язык
Смотреть
7
класс
Пасечник, Суматохин
Биология
Смотреть
7
класс
Перышкин
Физика
Смотреть
7
класс
Алексеев - Полярная звезда
География
Смотреть
Сообщить об ошибке
pomogalka
ГДЗ
Рабочие тетради
Меню
Избранное
11
10
9
8
7
6
5
4
3
2
1
Предметы
Кл.
Свернуть
Кл.
Алгебра
Русский язык
Английский язык
Немецкий язык
Химия
Физика
Геометрия
Информатика
Обществознание
История
Биология
География
Литература
Отправить
Закрыть