ГДЗ
9 класс
Физика
Гутник, Власова
9
класс
Страница 75 номер 63.1, ГДЗ по физике за 9 класс к рабочей тетради Гутника, Власовой из учебника Перышкина
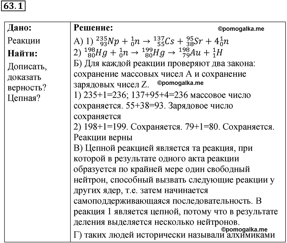
Номер 63.1
Краткое условие:
а) Определите и впишите недостающие элементы ядерных реакций.
Номер 62.5
Номер 63.2
смотреть все номера
9
класс
Макарычев, Миндюк, Нешков
Алгебра
Смотреть
9
класс
Кузовлев, Лапа, Перегудова
Английский язык
Смотреть
9
класс
Пасечник, Каменский
Биология
Смотреть
9
класс
Алексеев - Полярная звезда
География
Смотреть
Сообщить об ошибке
pomogalka
ГДЗ
Рабочие тетради
Меню
Избранное
11
10
9
8
7
6
5
4
3
2
1
Предметы
Кл.
Свернуть
Кл.
Алгебра
Русский язык
Английский язык
Химия
Физика
Геометрия
Информатика
История
Обществознание
Биология
География
Литература
Отправить
Закрыть