9класс

Страница 36 номер 25.3, ГДЗ по физике за 9 класс к рабочей тетради Гутника, Власовой из учебника Перышкина

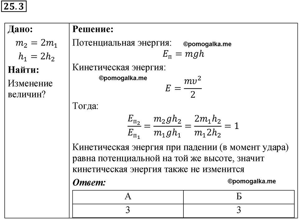
Номер 25.3

Краткое условие: Мяч свободно падает без начальной скорости с некоторой высоты. Как изменятся значения потенциальной энергии мяча в начальной точке и кинетической энергии в момент падения на землю, если увеличить массу мяча в 2 раза, а высоту падения уменьшить во столько же раз? Для каждой физической величины определите соответствующий характер изменения. Запишите в таблицу выбранные цифры под соответствующими буквами.
страница 36 номер 25.3 физика 9 класс Гутник, Власова рабочая тетрадь 2024 год
Сообщить об ошибке
Закрыть