7класс

Страница 237 номер 8.53, ГДЗ по алгебре за 7 класс к учебнику Дорофеева 2024 года

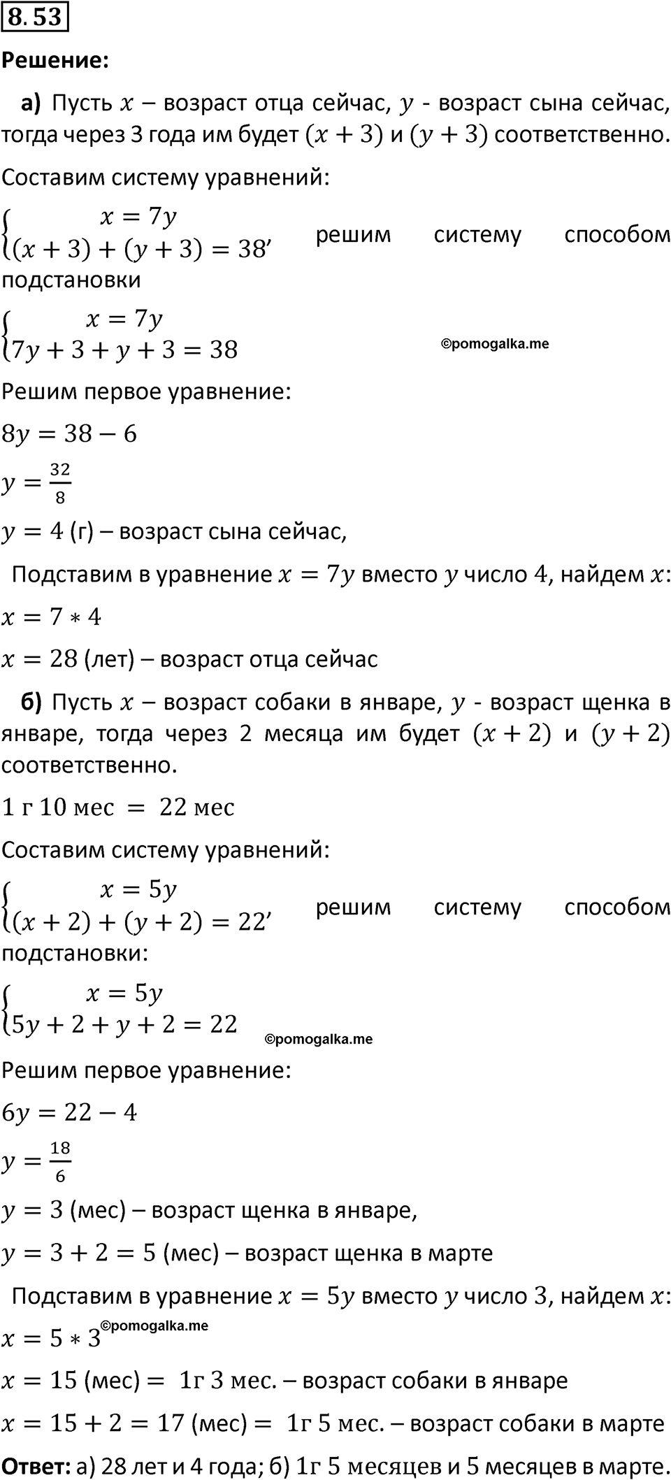
Номер 8.53

Краткое условие: Решите задачу. a) Отец в 7 раз старше сына, через 3 года вместе 38 лет. Определите их текущий возраст. б) В январе собака в 5 раз старше щенка, через 2 месяца вместе 1 год 10 месяцев. Найдите возраст в марте.
страница 237 номер 8.53 ГДЗ алгебра 7 класс Дорофеева 2024 год
Сообщить об ошибке
Закрыть