ГДЗ
7 класс
Алгебра
Дорофеев, Суворова, Бунимович
7
класс
Страница 211 номер 7.106, ГДЗ по алгебре за 7 класс к учебнику Дорофеева 2024 года
Номер 7.106
Краткое условие:
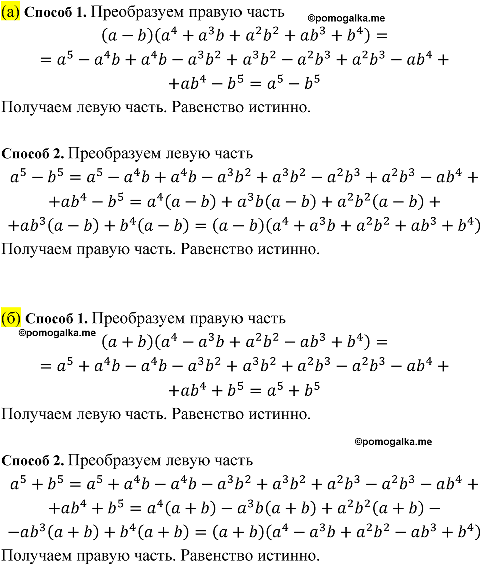
Докажите разными способами, что: а) \(a^{5}-b^{5}=(a-b)(a^{4}+a^{3}b+a^{2}b^{2}+ab^{3}+b^{4})\); б) \(a^{5}+b^{5}=(a+b)(a^{4}-a^{3}b+a^{2}b^{2}-ab^{3}+b^{4})\).
Номер 7.105
Страница 211. Это надо знать
смотреть все номера
7
класс
Spotlight Student's book
Английский язык
Смотреть
7
класс
Пасечник, Суматохин
Биология
Смотреть
7
класс
Перышкин
Физика
Смотреть
7
класс
Алексеев - Полярная звезда
География
Смотреть
Сообщить об ошибке
pomogalka
ГДЗ
Рабочие тетради
Меню
Избранное
11
10
9
8
7
6
5
4
3
2
1
Предметы
Кл.
Свернуть
Кл.
Алгебра
Русский язык
Английский язык
Немецкий язык
Химия
Физика
Геометрия
Информатика
Обществознание
История
Биология
География
Литература
Отправить
Закрыть