7класс

Страница 181 номер 6.183, ГДЗ по алгебре за 7 класс к учебнику Дорофеева 2024 года

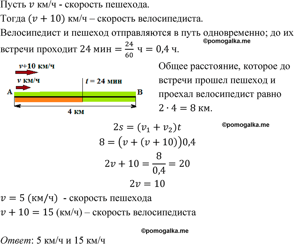
Номер 6.183

Краткое условие: Из пункта \( A \) в пункт \( B \) (4 км) одновременно стартуют пешеход и велосипедист. Велосипедист доезжает до \( B \), разворачивается и встречает пешехода через 24 мин после выезда из \( A \). Скорость велосипедиста на 10 км/ч больше.
страница 181 номер 6.183 ГДЗ алгебра 7 класс Дорофеева 2024 год
Сообщить об ошибке
Закрыть