7класс

Страница 175 номер 6.166, ГДЗ по алгебре за 7 класс к учебнику Дорофеева 2024 года

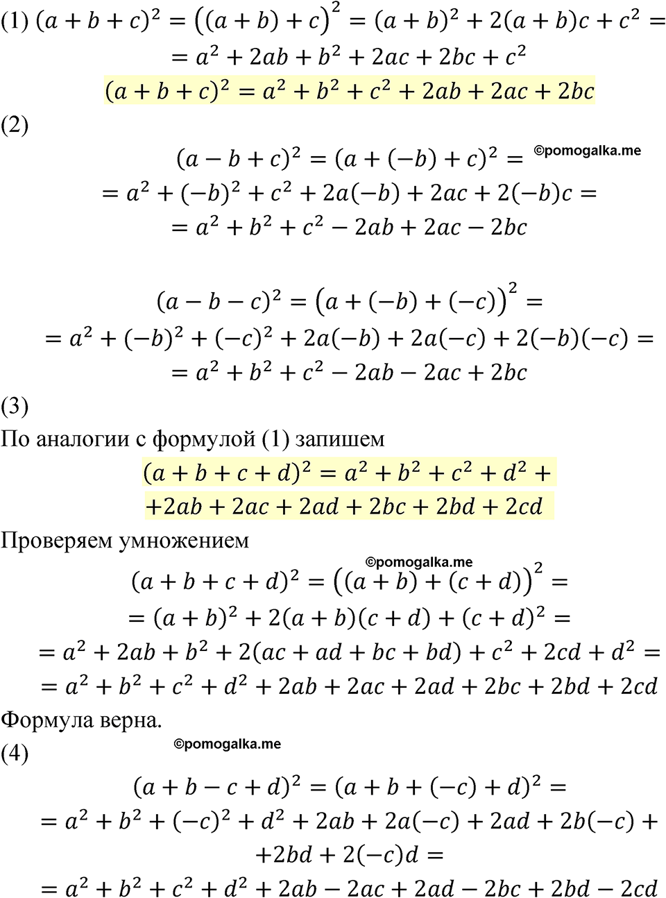
Номер 6.166

Краткое условие: 1) Используя формулу квадрата двучлена, возведите в квадрат \(a+b+c\) (замена \(a+b=x\)). Проиллюстрируйте геометрически квадратом со стороной \(a+b+c\). 2) По полученной формуле возведите в квадрат: \(a-b+c\), \(a-b-c\). 3) Аналогично запишите формулу для \((a+b+c+d)^2\) и проверьте умножением. 4) По этой формуле возведите в квадрат \(a+b-c+d\).
страница 175 номер 6.166 ГДЗ алгебра 7 класс Дорофеева 2024 год
Сообщить об ошибке
Закрыть