ГДЗ
7 класс
Алгебра
Дорофеев, Суворова, Бунимович
7
класс
Страница 173 номер 6.147, ГДЗ по алгебре за 7 класс к учебнику Дорофеева 2024 года
Номер 6.147
Краткое условие:
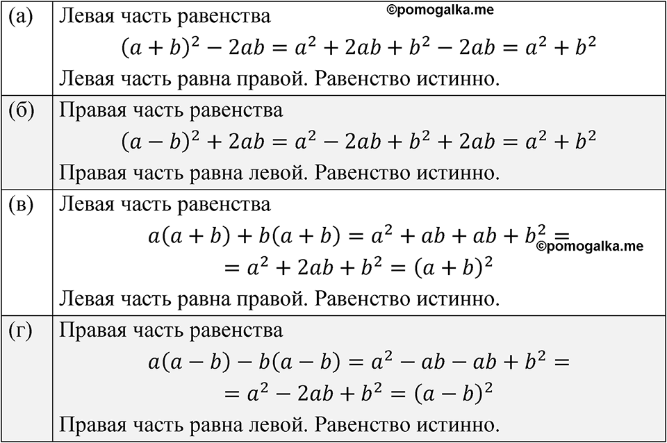
Докажите, что: a) \( (a+b)^{2}-2ab=a^{2}+b^{2} \); в) \( a(a+b)+b(a+b)=(a+b)^{2} \); б) \( a^{2}+b^{2}=(a-b)^{2}+2ab \); г) \( (a-b)^{2}=a(a-b)-b(a-b) \).
Номер 6.146
Номер 6.148
смотреть все номера
7
класс
Spotlight Student's book
Английский язык
Смотреть
7
класс
Пасечник, Суматохин
Биология
Смотреть
7
класс
Перышкин
Физика
Смотреть
7
класс
Алексеев - Полярная звезда
География
Смотреть
Сообщить об ошибке
pomogalka
ГДЗ
Рабочие тетради
Меню
Избранное
11
10
9
8
7
6
5
4
3
2
1
Предметы
Кл.
Свернуть
Кл.
Алгебра
Русский язык
Английский язык
Немецкий язык
Химия
Физика
Геометрия
Информатика
Обществознание
История
Биология
География
Литература
Отправить
Закрыть