7класс

Страница 169 номер 6.127, ГДЗ по алгебре за 7 класс к учебнику Дорофеева 2024 года

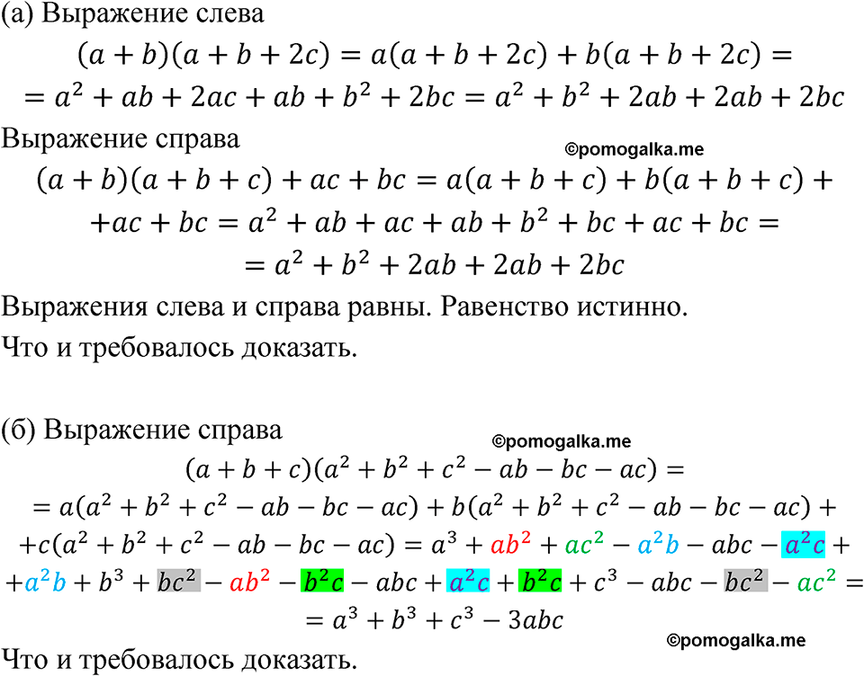
Номер 6.127

Краткое условие: Докажите, что: a) равенство для произведений с \(a,b,c\); б) формула разложения \(a^{3}+b^{3}+c^{3}-3abc\) через \((a+b+c)\) и квадратный многочлен.
страница 169 номер 6.127 ГДЗ алгебра 7 класс Дорофеева 2024 год
Сообщить об ошибке
Закрыть