7класс

Страница 107 номер 4.83, ГДЗ по алгебре за 7 класс к учебнику Дорофеева 2024 года

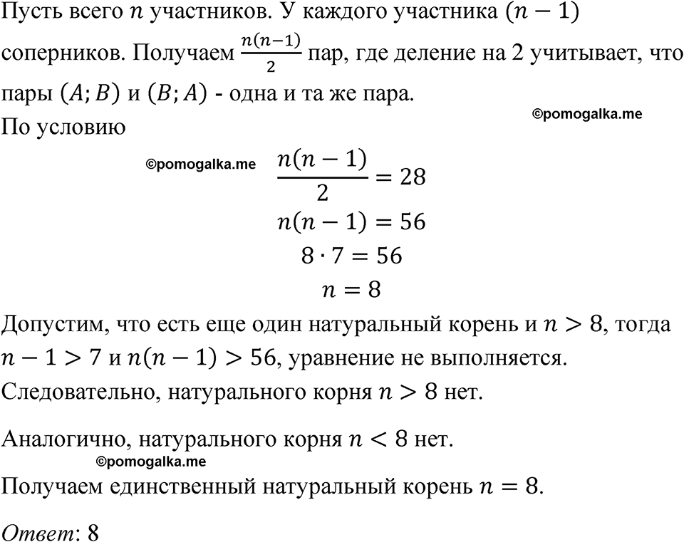
Номер 4.83

Краткое условие: В школе был проведён шахматный турнир, где каждый сыграл с каждым по одной партии. Всего сыграли 28 партий. Сколько участников было в турнире?
страница 107 номер 4.83 ГДЗ алгебра 7 класс Дорофеева 2024 год
Сообщить об ошибке
Закрыть