7класс

Страница 102 номер 4.53, ГДЗ по алгебре за 7 класс к учебнику Дорофеева 2024 года

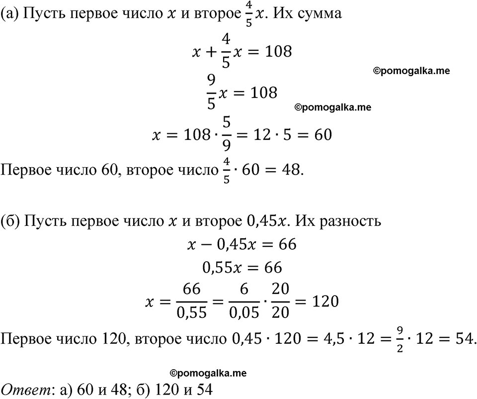
Номер 4.53

Краткое условие: а) Одно число составляет \( \frac{4}{5} \) другого, сумма — 108. Найдите числа. б) Одно число составляет \(45\%\) другого. Найдите числа, если одно на 66 больше другого.
страница 102 номер 4.53 ГДЗ алгебра 7 класс Дорофеева 2024 год
Сообщить об ошибке
Закрыть