7класс

Страница 102 номер 4.51, ГДЗ по алгебре за 7 класс к учебнику Дорофеева 2024 года

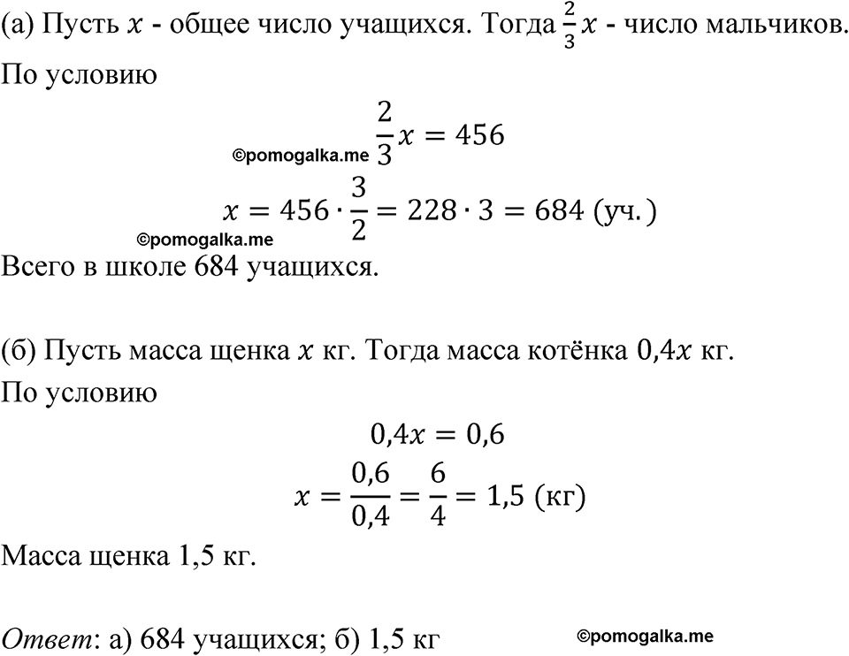
Номер 4.51

Краткое условие: В каждом случае оцените, какой из них удобнее. а) Мальчики — \( \frac{2}{3} \) всех учащихся; найти число учащихся при 456 мальчиках. б) Котёнок 0,6 кг — 0,4 массы щенка; найти массу щенка.
страница 102 номер 4.51 ГДЗ алгебра 7 класс Дорофеева 2024 год
Сообщить об ошибке
Закрыть