7класс

Страница 92 номер 4.11, ГДЗ по алгебре за 7 класс к учебнику Дорофеева 2024 года

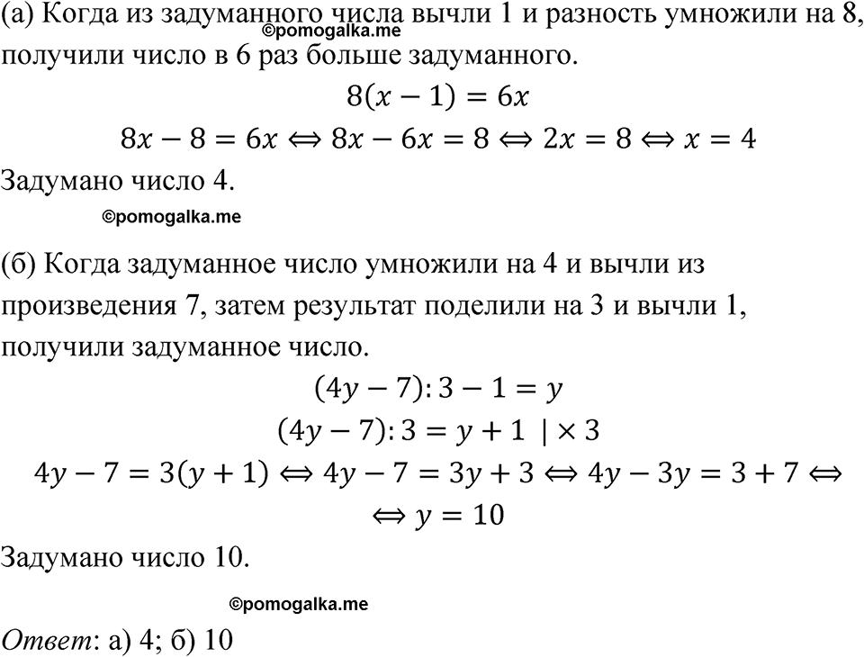
Номер 4.11

Краткое условие: Восстановите условие задачи «на задуманное число» по следующему уравнению (буквой обозначено задуманное число): а) отнимите 1, умножьте на 8 — получите шестикратное число; б) умножьте на 4, вычтите 7, разделите на 3 и вычтите 1 — получится число.
страница 92 номер 4.11 ГДЗ алгебра 7 класс Дорофеева 2024 год
Сообщить об ошибке
Закрыть