7класс

Страница 89 Вопросы после §4.1, ГДЗ по алгебре за 7 класс к учебнику Дорофеева 2024 года

Страница 89. Вопросы после §4.1

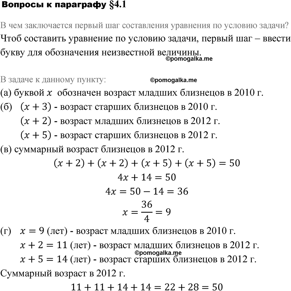
Краткое условие: В чём заключается первый шаг составления уравнения по условию задачи? Прочитайте решение и ответьте: a) что обозначено \(x\)? б) какие выражения задают возраст старших в 2010 г. и возраст младших и старших в 2012 г.? в) запишите выражение суммарного возраста близнецов в 2012 г. и его значение. г) что означает найденное \(x\)? Проверьте ответ, вычислив возраст каждой пары в 2012 г. и общий возраст.
страница 89 Вопросы после §4.1 ГДЗ алгебра 7 класс Дорофеева 2024 год
Сообщить об ошибке
Закрыть