ГДЗ
7 класс
Алгебра
Дорофеев, Суворова, Бунимович
7
класс
Страница 83 номер 3.90, ГДЗ по алгебре за 7 класс к учебнику Дорофеева 2024 года
Номер 3.90
Краткое условие:
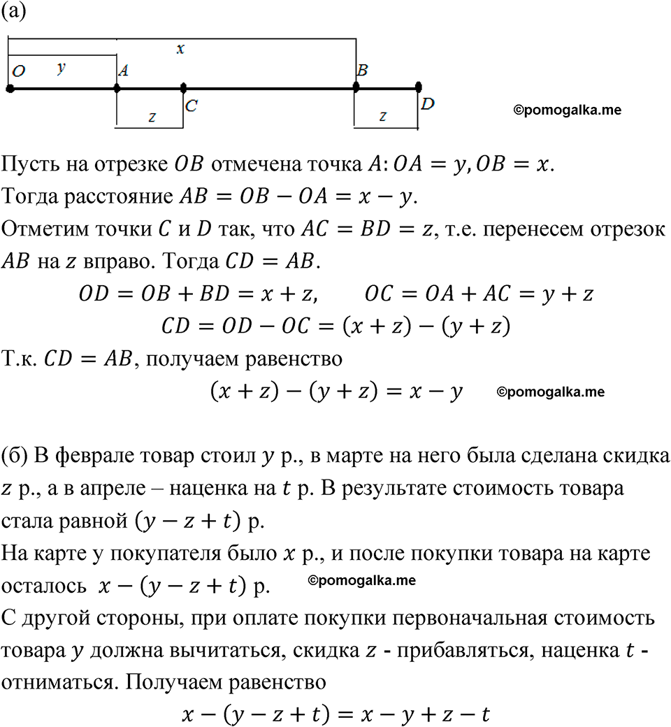
Предложите какую-нибудь интерпретацию равенств на «языке денег» или «расстояний»: а) \( (x+z)-(y+z)=x-y \); б) \( x-(y-z+t)=x-y+z-t \).
Номер 3.89
Номер 3.91
смотреть все номера
7
класс
Spotlight Student's book
Английский язык
Смотреть
7
класс
Пасечник, Суматохин
Биология
Смотреть
7
класс
Перышкин
Физика
Смотреть
7
класс
Алексеев - Полярная звезда
География
Смотреть
Сообщить об ошибке
pomogalka
ГДЗ
Рабочие тетради
Меню
Избранное
11
10
9
8
7
6
5
4
3
2
1
Предметы
Кл.
Свернуть
Кл.
Алгебра
Русский язык
Английский язык
Немецкий язык
Химия
Физика
Геометрия
Информатика
Обществознание
История
Биология
География
Литература
Отправить
Закрыть