7класс
Страница 68 вопросы после §3.2, ГДЗ по алгебре за 7 класс к учебнику Дорофеева 2024 года
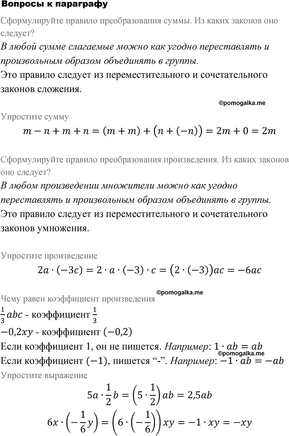
Страница 68. Вопросы после §3.2

Смотрите ещё задания из учебника:
Номер 3.11
Номер 3.12
Номер 3.13
Номер 3.14
Номер 3.15
Номер 3.18
Номер 3.19
Номер 3.20
Номер 3.21
Номер 3.22
... смотреть все номера