7класс

Страница 54 номер 2.62, ГДЗ по алгебре за 7 класс к учебнику Дорофеева 2024 года

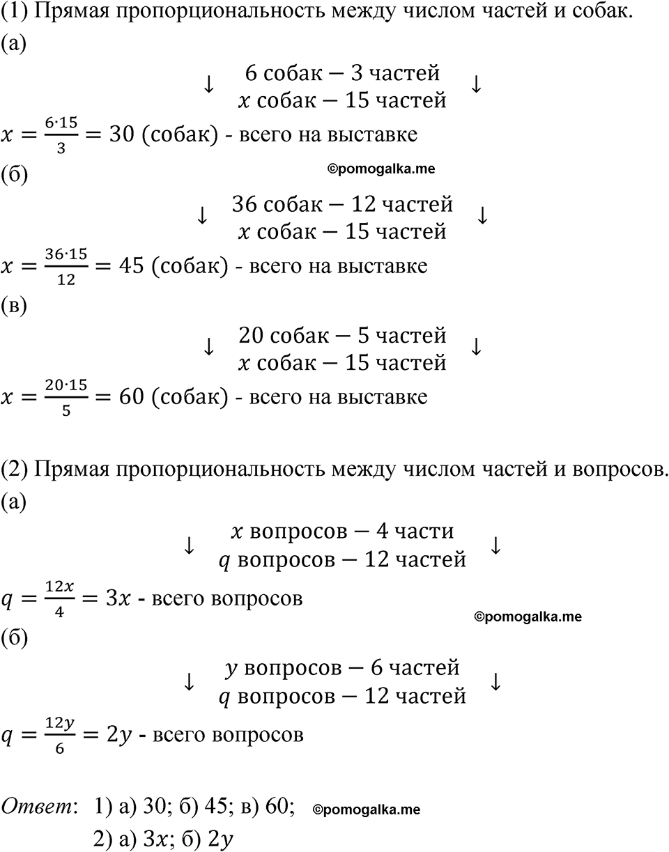
Номер 2.62

Краткое условие: 1) В выставке собак участвовали собаки больших, средних и мелких пород в отношении 4:8:3. Сколько всего собак, если: а) мелких 6; б) больших и средних 36; в) средних на 20 больше, чем мелких? 2) Для подготовки викторины «Крупнейшие столицы мира» вопросы по темам «Географическое положение», «Климат», «Экономика», «Культура» взяты в отношении 4:2:1:5. Сколько всего вопросов, если: а) по географическому положению — x; б) по экономике и культуре — y?
страница 54 номер 2.62 ГДЗ алгебра 7 класс Дорофеева 2024 год
Сообщить об ошибке
Закрыть