7класс

Страница 52 номер 2.53, ГДЗ по алгебре за 7 класс к учебнику Дорофеева 2024 года

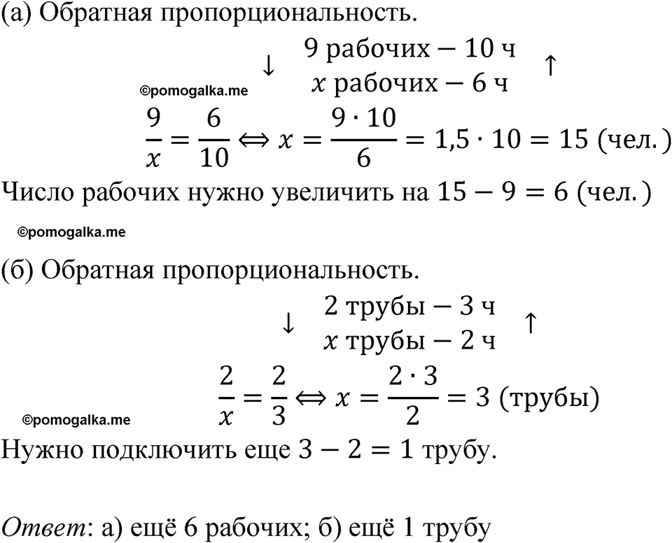
Номер 2.53

Краткое условие: а) Девять рабочих, работая с одинаковой производительностью, выполнят работу за 10 ч. Сколько ещё нужно рабочих, чтобы выполнить её за 6 ч? б) Через две трубы вода из бассейна выливается за 3 ч. Сколько ещё подключить труб, чтобы вылилась за 2 ч?
страница 52 номер 2.53 ГДЗ алгебра 7 класс Дорофеева 2024 год
Сообщить об ошибке
Закрыть