7класс

Страница 42 номер 2.21, ГДЗ по алгебре за 7 класс к учебнику Дорофеева 2024 года

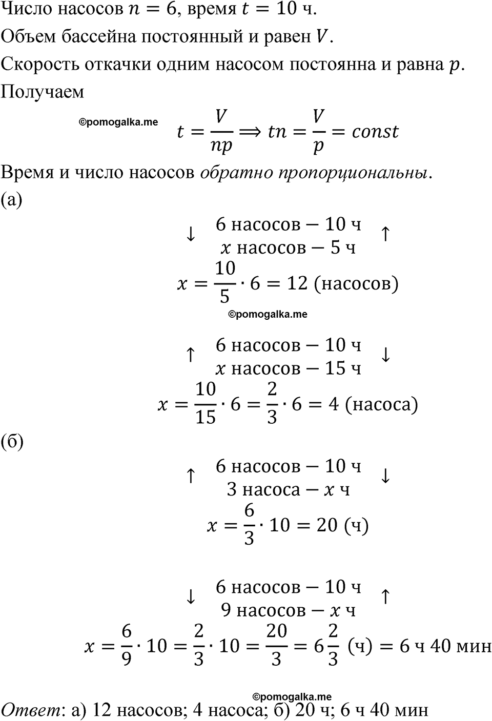
Номер 2.21

Краткое условие: Шесть насосов выкачивают всю воду из бассейна за 10 ч. а) Сколько нужно насосов для откачки за 5 ч и за 15 ч? б) За сколько времени откачают воду 3 и 9 таких же насосов?
страница 42 номер 2.21 ГДЗ алгебра 7 класс Дорофеева 2024 год
Сообщить об ошибке
Закрыть