7класс

Страница 25 номер 1.66, ГДЗ по алгебре за 7 класс к учебнику Дорофеева 2024 года

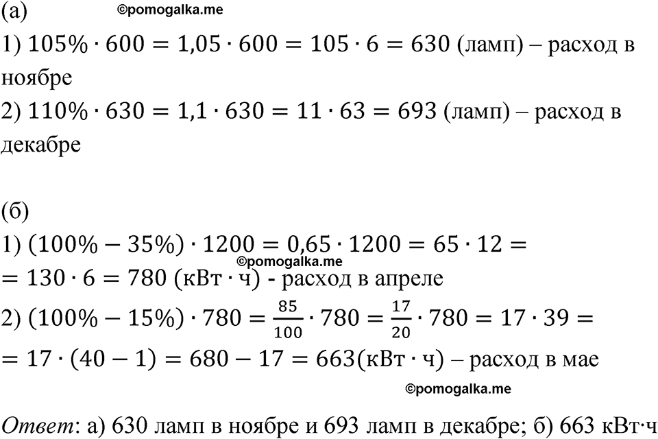
Номер 1.66

Краткое условие: а) В октябре расход электрических ламп составил 600 штук; в ноябре увеличился на 5%, в декабре — ещё на 10%. Определите расход в ноябре и декабре. б) В марте расход электроэнергии составил 1200 кВт·ч; в апреле уменьшился на 35%, в мае — ещё на 15%. Определите расход в мае.
страница 25 номер 1.66 ГДЗ алгебра 7 класс Дорофеева 2024 год
Сообщить об ошибке
Закрыть